6月11日,北京市西城区新增1例确诊病例,结束了北京市连续56天无新增病例的历史。自6月11日至16日24时,北京市累计确诊病例达到137例。北京连续新增多例新冠肺炎确诊病例和无症状感染者,警醒我们当前疫情防控工作仍存在严峻性、艰巨性和复杂性。6月16日晚北京市重大突发公共卫生事件三级应急响应上调为二级。为进一步落实“外防输入、内防反弹”常态化防控策略,有效巩固我市疫情防控成果,特向广大市民作出如下重要提醒:
一、如非必要,近期不要前往北京市,如必须前往,请提前了解目的地的疫情风险等级,尽量避免前往疫情中、高风险地区,并做好个人防护。
二、依照《中华人民共和国传染病防治法》和国家疫情防控的要求,当前对由北京市中、高风险地区来徐返徐人员做以下健康引导:请来自当前中、高风险地区(文末附风险等级)的人员到相应的辖区报备(文末附联系电话),开展核酸检测和健康管理;从北京市非高、中风险地区来徐返徐人员,请做好个人的自我健康监护或可至医疗单位及检测服务点开展健康排查(文末附采样服务点)。
三、现居住我市,5月31日后从北京市中、高风险地区来徐返徐人员,请主动拨打我市各级疾控中心电话报备相关情况,并配合做好后续相关防控工作(文末附联系电话)。
四、继续保持良好的卫生习惯,保持安全社交距离,科学佩戴口罩,勤洗手、常通风,非必要不扎堆、不聚会、不聚餐。建议聚餐实行分餐制,使用公筷和公勺。
五、购买生鲜肉类时尽量不要直接接触生鱼海鲜,做饭时案板、菜刀、餐具都要做到生熟分开并及时彻底清洗;处理生鱼海鲜生肉后都必须马上彻底洗手;食物要煮熟烧透,不食用生冷食物。
六、如果出现发热、乏力、咳嗽等症状,请佩戴一次性医用口罩尽快前往附近的发热门诊进行排查和诊疗,就医过程主动告诉医生自己近期的活动情况及接触史,尽量避免乘坐公共交通工具。
七、通过政府官方渠道了解疫情动态和防治知识,不造谣、不信谣、不传谣。
端午假期临近,疫情当前,建议大家尽量不去有疫情地区。希望全市市民朋友继续保持高度警惕,合力打赢这场硬仗。
疫情风险等级(截至6月16日)
高风险地区(1个):
北京市丰台区花乡(地区)乡
中风险地区分别为:
北京市丰台区(9个):西罗园街道、卢沟桥街道、新村街道、太平桥街道、南苑街道、卢沟桥(地区)乡、大红门街道,丰台街道,南苑(地区)乡;
北京市大兴区(8个):高米店街道、西红门(地区)镇、林校路街道、庞各庄镇、黄村(地区)镇、天宫院街道、观音寺街道、魏善庄镇;
北京市西城区(2个):月坛街道、金融街街道;
北京市海淀区(2个):永定路街道、青龙桥街道;
北京市东城区(2个):天坛街道,永定门外街道;
北京市朝阳区(1个):十八里店(地区)乡;
北京市房山区(1个):长阳镇;
北京市石景山区(1个):八宝山街道;
北京市门头沟区(1个):永定(地区)镇。
所有境外国家和地区均为高风险地区。
各县(市)、区疾病预防控制机构联系方式

相关交通站点联系方式

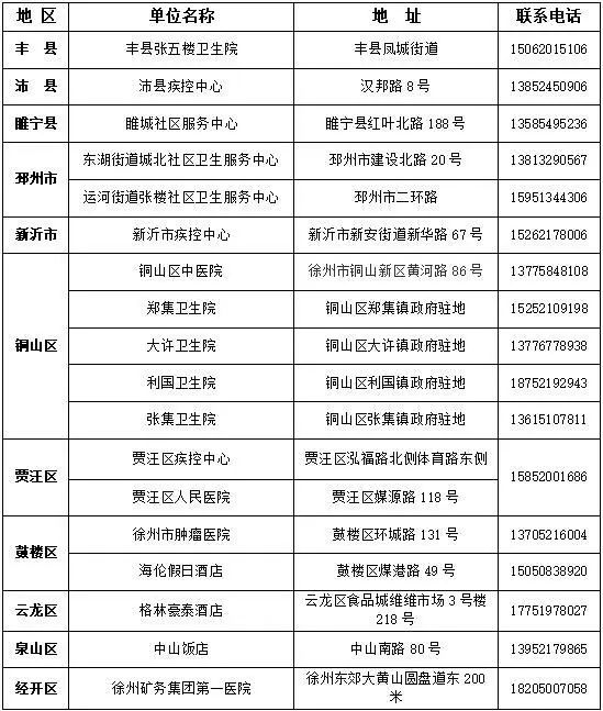
各县(市)、区采样服务点一览表

徐州市新冠病毒核酸检测机构名单
.jpg)


相关交通站点联系方式

各县(市)、区采样服务点一览表

徐州市新冠病毒核酸检测机构名单
.jpg)

当前位置:
