今天是:
IPV6
扫码关注获取更多信息
网站首页
中心概况
领导简介
机构概况
科室设置
优质服务
服务承诺
联系方式
检验检测
儿童预防接种门诊
成人预防接种门诊
狂犬病诊疗机构
疾病控制
传染病防制
慢性病防制
艾滋病防制
结核病防制
地方病防制
寄生虫病防制
卫生监督
监督管理
执法公示
卫生法律规范
公共卫生
职业放射卫生
食品卫生
学校卫生
环境卫生
党建工作
健康教育
健康教育
政务公开
服务指南
招投标
预算决算
投诉监督
当前位置:
网站首页
>
公共卫生
> 职业放射卫生
公共卫生
职业放射卫生
食品卫生
学校卫生
环境卫生
职业放射卫生
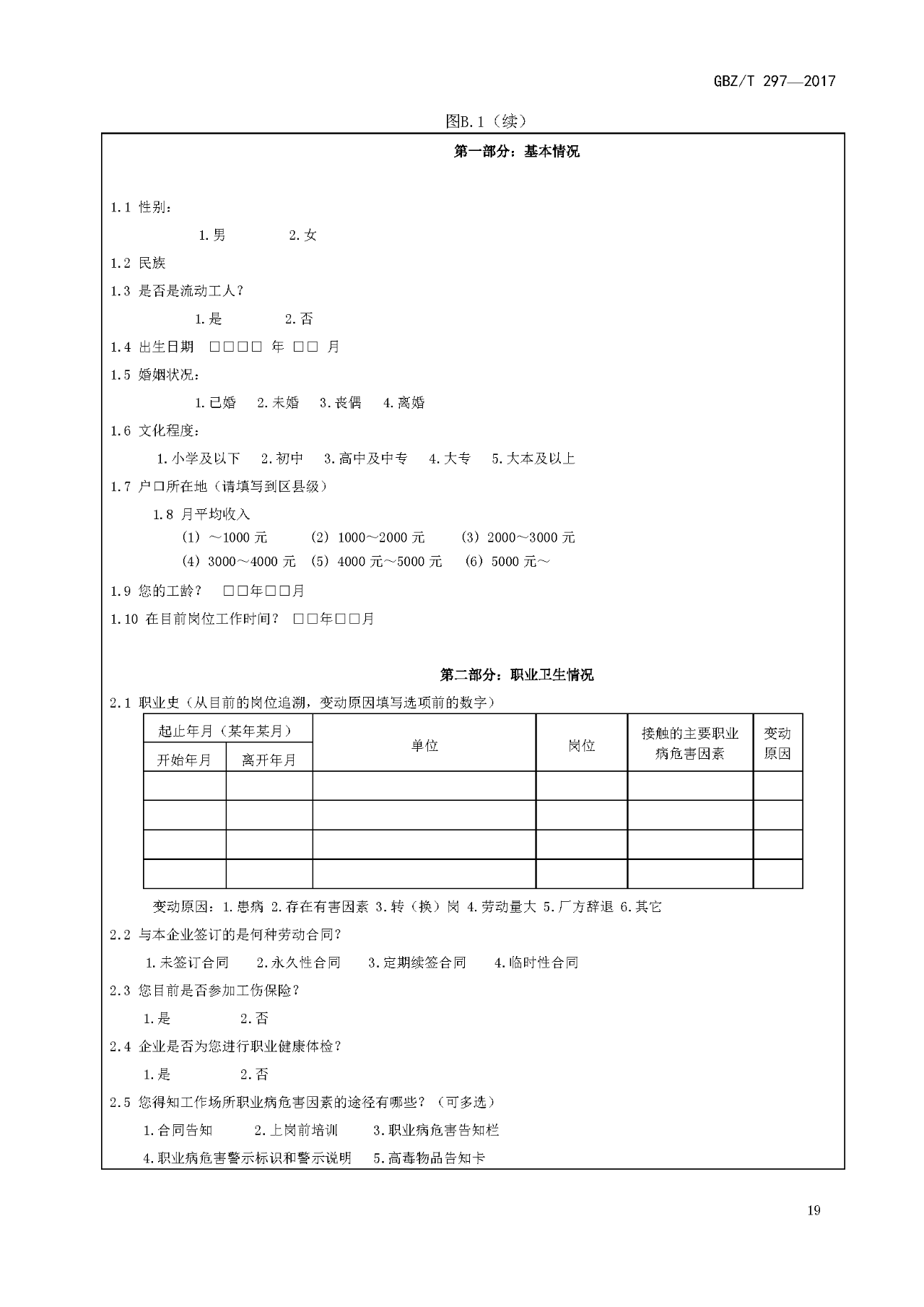
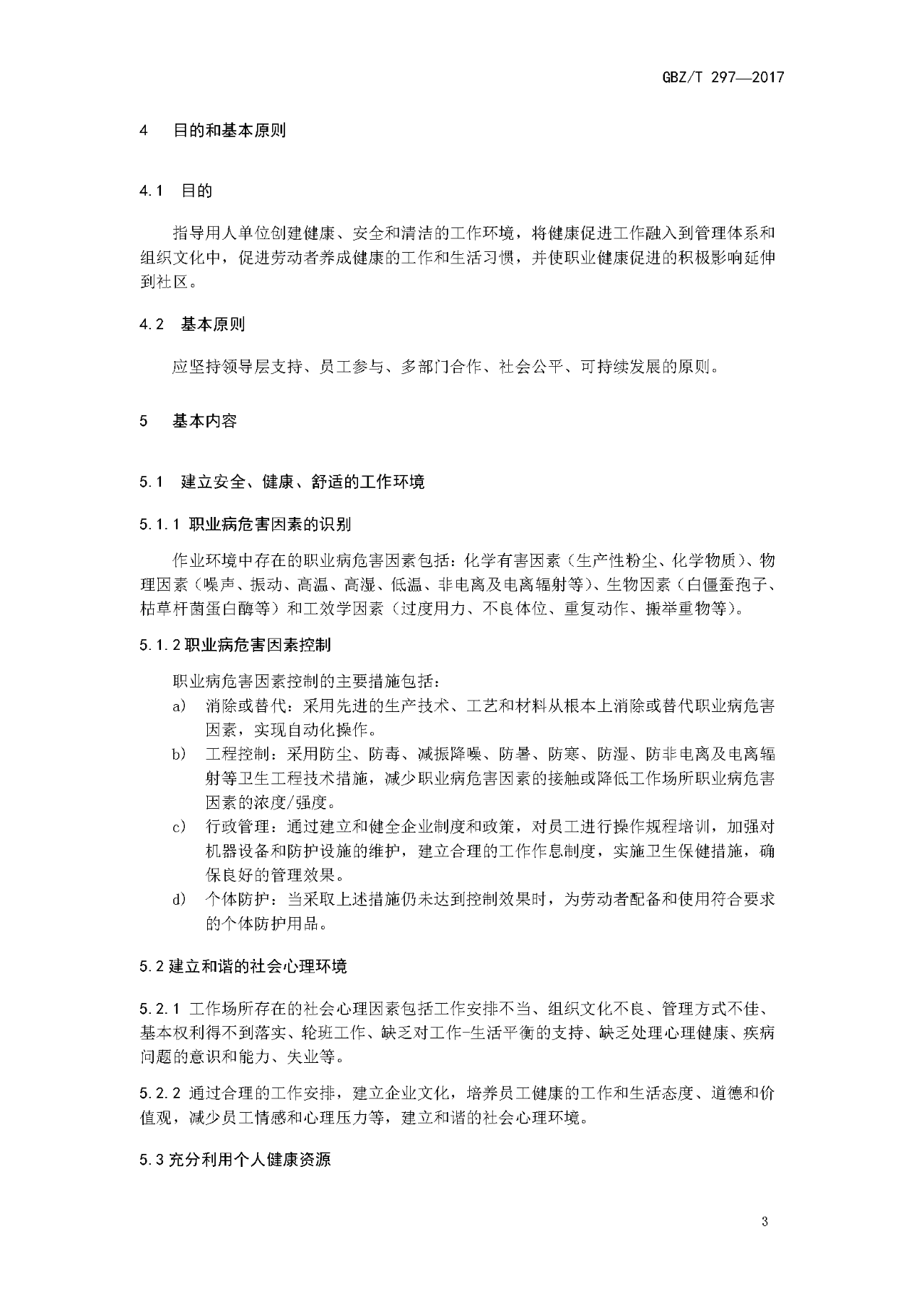
《职业健康促进技术导则》GBZ/T 297-2017
来源: 徐州市疾病预防控制中心
日期:2025-04-25 09:45
预览:
属于:职业放射卫生
上一篇:
《职业人群心理健康促进指南》T/WSJD 13-2020
下一篇:
正确认识游离二氧化硅对职业卫生评价的意义