
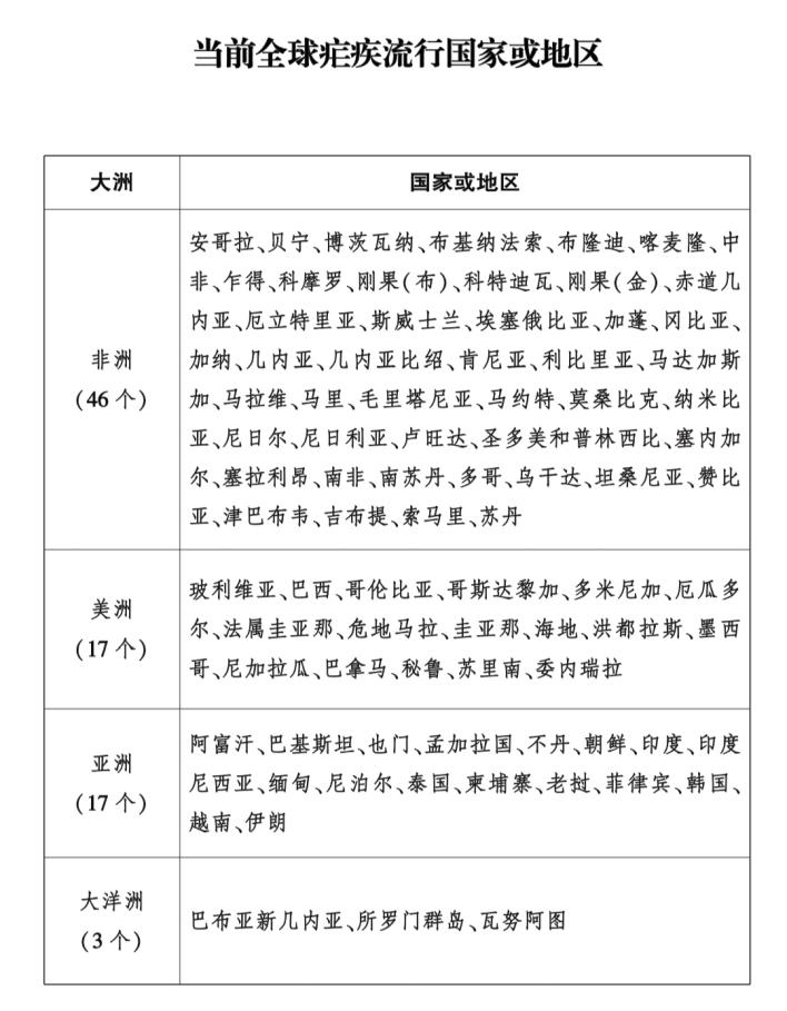
如果你即将前往或者已经前往以上国家旅游、工作或生活
为了自己的健康
请收藏这份防“疟”指南

为了自己的健康
请收藏这份防“疟”指南

一、赴疟疾流行区前
1.了解疫情:
去疟疾流行区旅行前,通过官方渠道了解当地疟疾疫情和预防建议,做好准备
2.带防护用品:携带足量驱蚊剂、蚊帐、长袖衣物等,还可以携带一些常用药品,如抗疟药(需在医生指导下服用),以应对可能出现的紧急情况。


1.防蚊灭蚊措施:
使用蚊帐:使用经杀虫剂处理的蚊帐,睡前检查有无破损,将四个角固定,边缘塞到床垫下,挡住蚊子。
安装纱门窗:在门窗安装细密纱窗、纱门,定期检查并更换破损处,阻挡蚊子入室。


喷杀虫剂:在墙角、床底等蚊虫易栖息处,用有滞留作用的杀虫剂定期喷洒,形成药膜杀蚊。使用时注意避开儿童、孕妇和宠物,喷后通风。
清理积水:倒掉花盆托盘、水桶等容器的积水并洗净。保持沟渠、下水道畅通,无法清除的积水投放杀蚊幼剂。


2.个人防护要点:
穿长袖:在疟疾流行区活动,穿轻薄透气的长袖衣物,选择浅色,减少皮肤暴露。
涂驱蚊剂:在皮肤暴露处涂含避蚊胺、驱蚊酯等成分的驱蚊剂,按说明使用,避开眼、嘴、伤口,适时补涂。
避蚊虫高峰外出:清晨和傍晚蚊子活跃,尽量不外出,必须外出时加强防护,疟疾高发区夜晚外出同样要注意。



保持居住环境清洁:定期打扫室内外,清除杂物,保持干燥,常洗床上用品和衣物,不给蚊子留生存空间。
增强自身免疫力:通过合理饮食、运动、睡眠等增强身体免疫力,使身体更有能力抵御疟疾等疾病的侵袭。


三、回国入境时
如实向海关申报健康状况及疟疾流行区旅居史,配合做好传染病排查工作。

回国后,密切关注自身健康状况,如出现发冷、发热、出汗等不适症状,应及时就医并主动告知旅行史。
组稿:张鑫
审核:李辛庆
审核:李辛庆
当前位置:
