腌菜等腌制品在腌制过程中,由于加入了大量的盐分,会产生一种化学物质——亚硝酸盐。亚硝酸盐在特定的条件下,它可以在人体内转化为亚硝胺。亚硝胺可以通过多种方式导致细胞突变和癌症的发生。例如,它可以阻断DNA的修复过程,导致基因突变和细胞异常增殖。长期摄入亚硝胺还可能引起胃黏膜的慢性炎症和损伤,进而增加胃癌的风险。
可改变的致癌因素
癌症的发生是一个多因素、多阶段、复杂渐进的过程,同时癌症也是一类可防可控的慢性病。
除了腌菜等腌制品外,热烫饮食、高盐饮食、吸烟、重度饮酒等不良的行为因素与上消化道癌(食管癌和胃癌)密切相关。
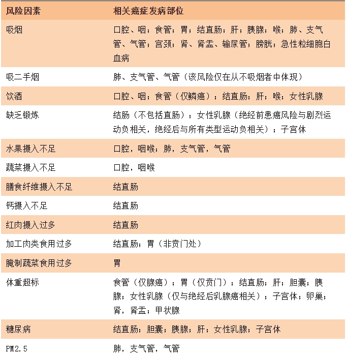
早在2019年2月,国家癌症中心发表在《Lancet Glob Health》期刊的一篇文章,发现23个风险因素与中国人群的癌症发病部位相关[1]。
.

提升自身的防癌意识、改变不健康生活习惯、远离危险因素暴露、定期参加防癌体检、积极接受康复治疗是有效降低癌症发病率和死亡率的重要手段。
现在,让我们从现在改变不良生活方式做起!
最后,请和小编一起默念一下:
“癌症是一类严重危害群众健康的慢性病。
癌症是可以预防的。
改变不健康生活方式可以预防癌症的发生。
规范的防癌体检能够早期发现癌症。
早诊早治是提高癌症生存率的关键。
发现癌症要选择正规医院接受规范化治疗。
癌症康复治疗可以有效提高患者的生存时间和生活质量。”
癌症是可以预防的。
改变不健康生活方式可以预防癌症的发生。
规范的防癌体检能够早期发现癌症。
早诊早治是提高癌症生存率的关键。
发现癌症要选择正规医院接受规范化治疗。
癌症康复治疗可以有效提高患者的生存时间和生活质量。”
参考文献:
[1] Chen, W., Xia, C., Zheng, R., et al. (2019). Disparities by province, age, and sex in site-specific cancer burden attributable to 23 potentially modifiable risk factors in China: A comparative risk assessment. Lancet Global Health, 7(2), e257-e269.
拟稿:王艺璇
核稿:张盼
核稿:张盼
当前位置:
