基于目前新型冠状病毒感染的肺炎疫情形势,为了保护公众和您的健康,请您做到以下几点:
1.记录相关信息:来徐州的时间、车次(车牌、航班号)、座位号;近期(抵达徐州后14日内)每日的大致活动范围和接触人员范围。并帮助随行的老人、未成年人或读写障碍人士做好上述记录。
2.建议自我居家隔离14天,并早晚测量和登记体温。
3.建议不要参加聚会和集体活动。外出时请务必自觉佩戴口罩,尽量避免近距离与人面对面交谈。
4.保持住所通风良好,注意休息,注意营养,增强体质。
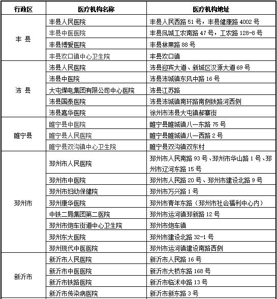
5.离开湖北的14天内,如您出现发热、咳嗽等呼吸道症状,到就近的医院发热门诊就诊(见下表格),并主动告知医务人员旅行史。
6.前往医院过程请您和陪同人员务必佩戴好口罩,尽量避免搭乘人多拥挤的大型公共交通工具,乘坐交通工具时请务必打开车窗进行自然通风。
7.到达医院后马上前往预检分诊台,告知医护人员自己的旅行经历和症状,并听从医护人员指引就诊,同时请积极配合相关医护与疾控人员采取的调查、隔离、消毒、医学观察等处置措施。
8. 如有不明事项,可按照您所居住的区域拨打以下咨询电话:
徐州市疾控中心
应急值班电话:0516-85956777 咨询电话:0516-85956787
泉山区疾控中心
应急值班电话:0516-68959922 咨询电话:0516-68959921
鼓楼区疾控中心
应急值班电话:0516-85867221 咨询电话:0516-85821525
云龙区疾控中心
应急值班电话:0516-83826573 咨询电话:0516-83818527
铜山区疾控中心
应急值班电话:0516-80279515 咨询电话:0516-80279501
贾汪区疾控中心
应急值班电话:15150061123 咨询电话:0516-68957517
经开区疾控中心
应急值班电话:0516-87986355 咨询电话:0516-87791063
丰县疾控中心
应急值班电话:0516-68566593 咨询电话:0516-68566594
沛县疾控中心
应急值班电话:0516-89633980 咨询电话:0516-68978629
睢宁县疾控中心
应急值班电话:0516-88333923 咨询电话:0516-88369453
新沂市疾控中心
应急值班电话:0516-88923895 咨询电话:0516-68805013
邳州市疾控中心
应急值班电话:0516-86221226 咨询电话:0516-80302201
徐州市设有发热门诊医疗机构名单


当前位置:
