当前位置:网站首页 > 疾病控制 > 健康教育
无“丙”一身轻----丙肝治疗
来源: 徐州市疾病预防控制中心 日期:2023-07-28 14:36 预览: 属于:健康教育
  肝纤维化、肝硬化、肝癌等,肝脏出现了问题,震惊之余,你会想到些什么?吃药、喝酒......亦或是发生了高危行为,什么原因造成肝脏出现了问题?

  肝癌分为原发性和继发性,原发性肝癌与饮酒、食物及饮水、毒物及寄生虫、遗传及病毒性肝炎有关,继发性肝癌来自其他器官的癌细胞。而据WHO报告,丙型病毒性肝炎(简称:丙肝)是全球性肝损伤、肝癌的主要发病原因。“根据血清流行病学调查并结合高风险人群检测结果,估计我国丙肝病毒感染人群约760万”,丙肝感染总人数众多,万一中招了,是否可以治愈?如何治疗?是否需要住院?花费多少?医保报销流程......以及哪家医院可以治疗丙肝?不要着急,接下来我们一一揭晓。

  一、得了丙肝怎么办?

  丙肝抗体阳性了不要着急,首先需要确认一下丙肝核酸是否阳性,丙肝核酸阳性,说明是丙肝病毒现症感染,需要及时到丙肝定点医疗机构进行治疗。虽然感染丙肝病毒后,大多数患者不会有明显的症状和体征,但不及时治疗可能会转化成肝纤维化、肝硬化甚至肝癌,会严重影响身体健康及生活质量。

  得了丙肝,就到附近的丙肝定点医疗机构进行治疗,不需要打针、不需要住院,只需要完成连续口服三个月的抗病毒药物后,半年内三次随访核酸阴性,即为临床治愈,治疗结束。肝纤维化、肝纤维化、肝硬化、肝癌患者服药时间会稍微延长,具体可咨询丙肝定点治疗机构。

  二、丙肝诊疗流程

  从检测出丙肝病毒到治疗痊愈到底需要经历哪些流程呢?

  (一)筛查与诊断

  筛查主要是进行血清学检测,丙肝抗体和丙肝核酸,只有核酸阳性时,才能确定为丙肝确诊病例。

  (二)治疗前评估

  治疗前评估主要是了解肝脏疾病严重程度、肾脏功能、丙肝核酸水平、丙肝基因分型、甲胎蛋白水平、是否合并有其他疾病以及进行相关耐药性检测,根据这些方面针对每位患者制定对应的丙肝小分子抗病毒口服治疗药物。

  (三)药物治疗

  丙肝小分子抗病毒药物主要分为泛基因型方案和基因型特异性方案,均为口服药物,且服用方便,多数方案使用剂量为一天一次,每次一片或一粒,直接抗病毒药物总体治愈率高达95%。

  (四)监测与随访

  开始服药后监测随访主要是检测丙肝核酸,监测肝肾功能、药物-药物相互作用、不良反应等,核酸主要在治疗开始时、治疗的第4周、治疗结束(治疗的第12周)、治疗结束后12周(也就是从开始治疗的24周)进行检测,检测不到丙肝核酸,即为治愈。

  三、丙肝医保报销流程

  最关心的费用报销来了,在徐州丙肝治疗费用职工医保可报销70%,居民医保报销60%,但是目前医保规定必须进行丙肝基因分型才能够进行报销,具体情况可以详细咨询丙肝定点治疗机构医保窗口。一般报销相关流程如下:


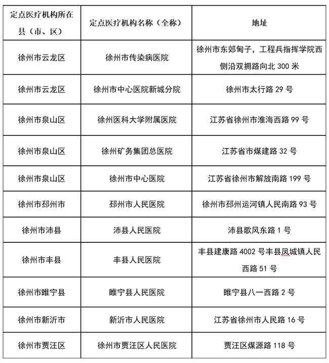
  四、徐州市丙肝定点治疗机构

  徐州目前共有11家丙肝定点治疗机构(具体见附件),现均已具备丙肝方面的相关方面筛查诊断、抗病毒小分子药物治疗、丙肝监测与随访等资质。

  附件
徐州市丙肝抗病毒治疗定点医疗机构定点医疗机构

 
撰稿:柴菲菲
审核:孙传武